国家级重点中等职业学校 全国德育工作先进集体 湖北省优质中等职业学校 武汉市文明单位 武汉市国际理解教育示范校
湖北省中等职业教育示范性学校 全国职业院校学生管理50强 武汉市校风标杆校 武汉市群众满意学校 武汉市艺术教育先进单位
首 页 学校要闻 清廉学校 招生信息 德育天地 教研动态 人培方案 资讯中心 实训就业 名师风采 金牌学生
首页 >> 学校要闻 设为首页 加入收藏 在线下载 宣传视频  
校务公开
学校简介 领导关怀
学校荣誉 校园文化
机构设置 现任领导
规章制度
党纪党规
供销先锋
数字校园
两学一做
文明创建
职 教 周
质量报告
小记者园地
学生资助
学生社团
榜样风采
第二课堂
2024年春季学期安全主题家长会圆满举行
来源:武汉市供销商业学校     发布时间:2024-04-30     阅读:740    

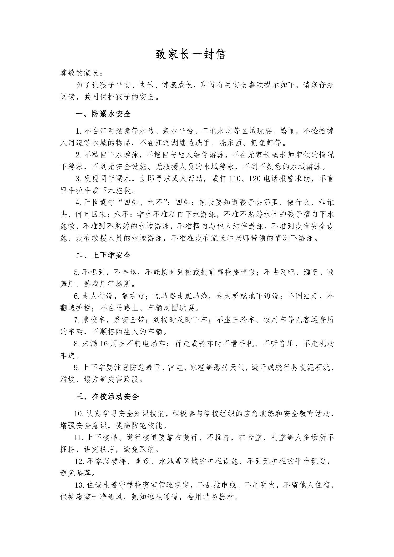
通讯员 李彤按照省市安委会及市教育局统一部署430日下午,武汉市供销商业学校召开了全校学生安全主题家长会,全校近1500名学生家长到会。







家长会以班级为单位进行各班班主任按照学校统一要求个方面来强调安全:一观看《防溺水微课件》和《市供销商业学校丁洁梅副校长安全提示视频》,向他们通报了全国发生的学生意外伤害事故案例,使家长认识到学生安全工作的紧迫性和重要性;二汇报学校安全工作的做法和措施,严格按照“1530工作机制”,即每天放学前1分钟,每周放学前5分钟,每个节假日放学前30分钟对学生进行安全提醒和安全教育,要求学生熟知防溺水“六不准”,即不准私自下水游泳,不准不熟悉水性的孩子擅自下水施救,不准到不熟悉的水域游泳,不准擅自与他人结伴游泳,不准到没有安全设施、没有救援人员的水域游泳,不准在没有家长和老师带领的情况下游泳。请家长积极支持配合;三希望家长或监护人树立安全第一思想,对学生进行有效的监护和教育,要以生命安全和身体健康为重,做到“四知”,即家长要知道孩子去哪里、做什么、和谁去、何时回来,切实承担起监护人的责任,提高安全防范意识,加强安全监管,时刻提醒孩子注意安全,杜绝悲剧的发生。



这次安全主题家长会得到了学生家长的认可和支持,家长们仔细阅读了学校发放的《致家长一封信》,并认真在《2024年武汉市供销商业学校春季学期安全责任告知书》上签字确认,全体学生与班主任也签署了《禁泳令》。家长们表示今后一定要配合学校做好孩子的安全教育工作,抓好孩子的安全教育,共创平安校园,共建安全家庭

(审读人:关越)

武汉市供销商业学校 校址:武汉市洪山区南湖大道南湖路特1号 招生热线:027-87389752

学校网址:https://www.whsgxsx.cn/ 鄂ICP备10008486号-2 公安部备案号:42011102001531 技术支持:达昌技术发展有限公司

Copyright ©2016-2025 武汉市供销商业学校版权所有